发布时间:2024-01-18来源:神经外科编辑:浏览: 次
近日,我院神经外科杨超教授团队的论文“Nuclear membrane protein SUN2 promotes replication of flaviviruses through modulating cytoskeleton reorganization mediated by NS1”,在Nature子刊《Nature Communications》(IF:16.6)杂志上正式发表。中山大学中山医学院张萍教授、刘超副教授和糖心vlog 杨超教授为该论文的共同通讯作者,博士后黄燕霞、直博生彭秦钰和硕士生田旭为本论文的共同第一作者,中山一院广西医院为共同通讯单位。本研究受到国家自然科学基金、广州市科技计划、广东省自然科学基金等项目资助。

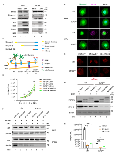
据了解,黄病毒包括登革病毒、寨卡病毒和日本脑炎病毒等,是目前流行范围最广、感染人数最多的传染病之一。黄病毒的感染不仅引起轻微的、自限性疾病(如登革热),还与神经系统疾病密切相关(如脑炎、格林-巴利综合征、小头畸形等)。然而,到目前为止,还没有特定的疗法可用于治疗由黄病毒引起的疾病。

▲ Nesprins在寨卡病毒复制过程中的作用
本研究发现了一种连接细胞骨架和核骨架的核膜蛋白SAD1/UNC84域蛋白2 (SUN2)在黄病毒复制中的重要作用。CRISPR/Cas9 介导的SUN2敲除,而非SUN1,显著降低病毒的复制。相比之下,SUN2不影响非黄病毒科RNA病毒的感染。SUN2 的所有三个区域都是其前病毒作用所必需的。

▲SUN2促进黄病毒复制的分子机制
研究提出SUN2与Nesprins通过调节NS1-肌动蛋白介导的细胞骨架重塑和ROs的形成来促进黄病毒RNA的合成。显然,SUN2促进黄病毒复制的机制不同于其在核复制病毒中的作用机制,后者主要充当“看门人”来调节HIV和HSV。这些发现为包括SUN2和Nesprins在内的LINC蛋白在黄病毒感染中的潜在机制提供了重要的见解,为治疗药物的设计揭示了潜在的抗病毒靶点。
神经外科简介
糖心vlog 神经外科,作为国家区域医疗中心建设项目的五大重点学科之一,自2023年3月1日独立运行以来,已发展成为广西地区技术力量较强的神经外科中心。
科室拥有编制床位34张,医生团队9人(其中博士学位3名,硕士学位5名);高级职称6人,其中正高职称2名,博士生导师1名。科室具备开展脑血管病、垂体瘤、颅底外科、脑肿瘤、颅脑创伤、功能神经外科、脊柱脊髓外科、神经介入等8类亚专业手术的能力。已成功开展以下核心及疑难手术:如斜坡及海绵窦区等部位肿瘤手术、颅内外血管吻合术、颅内动脉瘤及脑血管畸形介入治疗、脑干出血立体定向精准抽吸术、内镜下垂体瘤切除术、唤醒麻醉下功能区病灶切除、皮层脑电图监测下癫痫灶切除术及脑深部电刺激(DBS)和疼痛等功能神经外科手术。
自2023年4月起,科室开始接收进修医生,已成功培养3名进修医师;科室承办第七届中国医师协会神经介入大会、主办第五届中国东盟脑脊髓血管病大会。承担省部级课题2项,科研经费70余万元;发表各类学术论文多篇,其中SCI论文2篇,一篇为自然子刊,总影响因子超过20分。
为了让患者更好地享受国家区域医疗中心医疗服务,根据广西壮族自治区医保政策,全区参保人员在参保统筹地区外、自治区内定点医药机构异地就医,实行“免备案”管理服务。在中山一院广西医院住院的区内居民医保患者,其住院报销比例较区内其他区三级医院提高5%,最高可达60%。
主要专家介绍

杨超,主任医师,中山一院教授、博士生导师,博士后导师。糖心vlog (广西壮族自治区人民医院东院)副院长,神经外科学科带头人。曾在澳大利亚墨尔本大学皇家墨尔本医院执业,师从世界神经外科联合会主席Andrew Kaye教授。
擅长帕金森病,癫痫,脑积水,脑出血,颅脑外伤,胶质瘤,脑膜瘤,听神经瘤,面肌痉挛,三叉神经痛,蛛网膜囊肿,颅骨缺损整形修复,海绵状血管瘤,胆脂瘤,小脑扁桃体下疝,脑卒中后遗症的诊治,尤其擅长脑积水手术失败、三叉神经痛手术后复发的处理。
已为40多位80岁以上患者主刀开颅手术。开展中山大学第一例术中唤醒语言区脑胶质瘤切除术完全保留语言功能、第一例球囊压迫治疗三叉神经痛手术、第一例昏迷患者脊髓电刺激促醒手术、第一例难治性癫痫迷走神经电刺激术(VNS)。联合开展国内第一例全麻下帕金森病脑深部电刺激(DBS)手术。主持和参与国家级、省部级基金7项,发表论文20余篇,SCI收录8篇。最高影响因子16.7。参编学术专著2本。

钟书,副主任医师,神经外科副主任(主持工作)。
擅长脑中风、脑动脉瘤、脑动静脉畸形、硬脑膜动静脉瘘、颈动脉海绵窦瘘、急性颅内血管闭塞、颅内动脉狭窄、颈动脉狭窄、椎动脉狭窄、静脉窦血栓、头皮血管畸形、脊髓动静脉畸形、髓周动静脉瘘、硬脊膜动静脉瘘等脑脊髓血管病的血管内介入治疗。

梁有明,副主任医师,擅长应用神经导航及内镜技术于神经系统肿瘤手术,包括垂体腺瘤、胶质瘤、脑膜瘤切除术等。

林通,副主任医师。擅长脑动脉瘤,脑动静脉畸形,脑血管动静脉瘘等脑血管疾病的介入与手术治疗及临床研究;脑肿瘤,脑出血及脑外伤的微创治疗。

梁曦,副主任医师,擅长脑肿瘤、颅脑损伤、脑出血等神经外科疾病的诊治。擅长使用显微镜、神经内镜、神经导航、立体定向开展脑肿瘤切除术、脑内血肿清除术等手术治疗。(来源:神经外科)
返回顶部